尚权推荐丨北京市第三中级人民法院课题组:类案裁判的适法标准和规范机制研究
内容摘要: 类案裁判规范化、标准化建设对于统一法律适用,克服“类案不同判”现象的发生具有重要意义。参考西方区别技术理论的类案识别方法论,即“类案识别三步法”是类案识别的初步机制,类案裁判标准化建设以类比论证为基础,以“类案识别思维导图”为具体实现路径。“预防—识别—发现—决策—反馈—纠正全流程机制”系实现类案裁判规范化的依托机制。“智慧法院”信息化建设则是类案裁判规范化、标准化的技术保障。探索构建全国法院类案大数据统一平台势在必行。
关键词:类案裁判 规范化 标准化 信息化建设
一、“类案不同判”问题的现状及解决路径
“类案不同判”的现象在我国仍然广泛存在,社会公众、网络媒体亦极为关注。“类案不同判”现象具体表现为同一类案件,不同法院间裁判尺度存在不同,有的裁判观点甚至完全相反,即使是同一个法院对于相似问题的前后裁判观点亦存在矛盾之处。以民众关注较多的知假买假者能否主张惩罚性赔偿问题为例,本文以“消费者”“知假买假”“惩罚性赔偿”作为关键词,在“无讼”平台上检索,截至2020年5月25日,共检索出2853篇民事裁判文书,以浙江省为例,发现未支持惩罚性赔偿主张的有57篇,其中正面认定购买者非消费者的有26篇,未正面回应是否为消费者而认为不属于应惩罚性赔偿情形的有29篇,未正面回应是否为消费者但认为知假买假的2篇。支持惩罚性赔偿的13篇,其中6篇未回应是否为消费者而直接认为符合法律构成要件予以支持,5篇未回应是否属于消费者但认为知假买假不妨碍主张惩罚性赔偿,2篇认为销售者未提供证据证明属于生产经营行为。(具体数据分布情况见表1)
表1知假买假者能否主张惩罚性赔偿相关裁判文书检索结果
通过上述统计分析可以看出,商品购买者主张惩罚性赔偿类案件中,存在较为明显的“类案不同判”现象,其主要争议点在于多次购买商品的购买者是否属于消费者,以及知假买假者是否能够主张惩罚性赔偿。课题组通过分析发现,“类案不同判”主要表现可以总结为事实认定上的差异和法律评价上存在差异。其中引发事实认定上不同的原因类型包括部分法律规定在举证责任分配上不明确、证明标准存在主观性。法律评价上的差异主要表现为存在定性和定量上的区别。“类案不同判”情形的发生,究其原因大致包含法律规范不明或存在漏洞、司法政策影响、裁判者专业素质存在差异、案件社会效果的平衡等方面。 为解决“类案不同判”情形,最高人民法院长期以来不断通过顶层设计、具体制度建构、智能化应用等方式在规范化、标准化两方面加以推进,如2019年10月18日颁布的《最高人民法院关于建立法律适用分歧解决机制的实施办法》,2020年7月27日发布的《最高人民法院关于统一法律适用加强类案检索的指导意见(试行)》为实现“类案同判”搭建了制度依据。各地方法院也积极开展相应探索,目前已经构建起类案强制检索机制、法律适用分歧解决机制等制度规范,并形成了案例指导制度、会议纪要、审判指引等类案标准体系。但现阶段“类案不同判”情形依旧没有有效解决,主要原因在于:一是类案识别标准不明。该问题直接影响法官在审理中对类案的判断、检索、比对,难以有效激发现有机制发生作用。二是现有制度的刚性约束不强。检索机制启动具有较强的主观性,缺乏客观约束,机制设置缺乏类型化设置,缺乏合理性,亦缺乏有效的激励机制。三是类案体系尚未完善。现有的指导性案例数量有限,在此情形下普通已决案件的类案价值未进行层次划分,不能完全被利用和发挥类案裁判参考作用。四是缺乏外部约束机制。目前的机制设计几乎着眼于司法系统内部,对于当事人、律师、专家学者等在类案裁判机制中的积极作用未予引入,难以形成完整的法律共同体的体系约束效能。上述情况从深层次反映出目前我国关于类案识别、比对、参考等实体理论研究尚未取得共识,类案统一裁判程序机制尚不健全,类案智能搜索、推送、研判等信息化建设亟待加强。结合类案规范化、标准化积累的实践经验,梳理现行类案裁判争议问题的解决路径,本文提出“设计—奠基—搭台”的类案裁判规范化、标准化建设总路径:“设计”即是通过构建约束机制以加强类案裁判规范化,强化类案裁判规则的约束力;“奠基”则是通过指导案例等方式明确标准以提高类案裁判标准化,弱化因裁判专业素质差异引发的“类案不同判”;“搭台”即通过智慧法院及信息化科技手段强化类案裁判规范化和标准化的实践应用。
二、类案识别方法论:“类案识别三步法”
类案识别是类案裁判规范化、标准化实现的前提条件。借鉴英美法系判例识别过程中的“区别技术”,判断已决生效案件与待决案件之间是否为类似案件,需要选择两个案件要点进行对比,这个对比过程中涉及选择对比要点,并进行区分。区别技术中,“对比点的选择”和“进行区分”是两个重要环节。在区别技术理论的基础上,结合我国类案审判实践,本文提出了“类案识别三步法”,具体步骤为:
第一步是判例选择范围的确定。在空间范围上,一般应该限于本院及有管辖关系的上级法院。在时间范围上,对于3年至5年内时间区域内的在先类似判例应该重点关注。第二步是对比要点的选择。法律事实、法律适用以及争议焦点是类案识别的关键要素,案由、当事人主张、基本案情、裁判要旨等则属于辅助要素。第三步是基于对比要点的理由说明。因待决案件的法官实际上对于判断两个案件是否属于类似案件具有裁量权,故裁量权的行使就应当进行充分的理由说明。
关于“类案识别三步法”具体操作,以食品安全惩罚性赔偿适用问题为例。待决案件是涉及食品安全的民事案件,核心问题是惩罚性赔偿适用的问题,涉及的法律规范就是《食品安全法》第148条第2款的规定:“生产不符合食品安全标准的食品或者经营明知是不符合食品安全标准的食品,消费者除要求赔偿损失外,还可以向生产者或者经营者要求支付价款十倍或者损失三倍的赔偿金;增加赔偿的金额不足一千元的,为一千元。但是,食品的标签、说明书存在不影响食品安全且不会对消费者造成误导的瑕疵的除外。”如果待决案件涉及的是过期食品问题,对应该法律规范的“不符合食品安全标准的食品”,要件事实为生产不符合食品安全标准的食品;涉及的其他相关法律概念还有食品标签、说明书等;法律后果就是赔偿损失和赔偿金。在检索案件时候就可以将以上的要件事实、法律概念和法律后果作为检索条件,逐步缩小检索的范围,最终确定可能构成类似案件的范围之后,再通过上文中确立的比对要点和规则进行实质性判断。
三、类案裁判标准化实现路径:“类案识别比对思维导图”
“类案识别三步法”只是类案初步识别机制,目前对于类案识别的研究多止步于该层面,争议点亦仅仅是对于具体区别点的讨论,但从实践操作层面上讲,法律事实、法律适用以及争议焦点等区别点还是过于笼统,要实现类案的精准识别,还需明确类案裁判各环节的具体标准,即在类案识别、类案匹配、类案筛选、类案参照等环节细化标准,以达到类案裁判标准化的目标。具体来说,需要通过法律事实、法律适用以及争议焦点为基础进一步细分,确定关键词并进行系统化类比论证,从而确定可援引案例。本文从该思维路径出发,提出了“类案识别比对思维导图”,铺设类案裁判标准化的实现路径。具体思维路径步骤如图1。
(一)类案裁判统一的比对发起:类案裁判适用的需求判断
该环节的主要目的是明确应当发起类案检索的情形,即类案强制检索的案件类型。《最高人民法院关于统一法律适用加强类案检索的指导意见(试行)》中规定:“二、人民法院办理案件具有下列情形之一,应当进行类案检索:(一)拟提交专业(主审)法官会议或者审判委员会讨论的;(二)缺乏明确裁判规则或者尚未形成统一裁判规则的;(三)院长、庭长根据审判监督管理权限要求进行类案检索的;(四)其他需要进行类案检索的”。该规范从程序和实体上对应当类案检索的范围进行了规定,本文对该规定的所列情形进行了进一步细化。第一,对于拟提交专业(主审)法官会议或者审判委员会讨论的案件,根据上述规定,从程序上均要求进行类案检索,但在实践中,会发现需要上会讨论的案件中可能有部分案件不涉及类案问题,因此,对于该部分案件可能存在无须进行类案检索的情形。第二,对于缺乏明确裁判规则或者尚未形成统一裁判规则的案件,本文对该规定进行了相应细化,如:法律法规无规定或规定不明、法律法规理解有差异或争议、事实认定存在争议等。第三,对于其他需要进行类案检索的案件,本文根据实践中遇到的问题和调研中发现的需求,细化分析了几类其他需要进行检索的案件,包括:特殊时期下的特定事实认定、新类型案件等。综上,本文认为应当发起类案检索的情形具体应包括以下八类:(1)法律法规无规定;(2)法律法规规定不明导致条文理解有较大差异或争议的;(3)对案件事实是否适用某一法律规定存在争议;(4)新类型案件;(5)涉及群体性纠纷,可能影响社会稳定的;(6)与本院或上级法院的类案判决以及裁判规则可能发生冲突的;(7)拟提交专业法官会议、审判委员会讨论的;(8)疑难、复杂、社会影响重大等其他案件,不进行类案检索可能影响公正裁决的。同时,应当鼓励法官在案件审理过程中积极开展类案检索工作。当事人也可以提交在先案例以支持其诉辩主张。
(二)类案裁判统一的识别标注:案件“标签化”精确检索
1.“标签化”处理。类案检索前,应当从在审案件的法律事实、法律适用、争议焦点中确定检索关键词,实现对案件“标签化”的处理。在选取关键词时,可通过以下步骤确定:(1)确定在审案件的法律事实、法律适用、争议焦点;(2)将争议焦点与现有法律规范进行匹配,选择可能在在审案件中适用的法律规范;(3)从可能适用的法律规范中提取法律要件事实、法律概念、法律后果作为关键词。确定关键词后,对关键词从重要性、关键词数量按照精确到模糊的顺序用不同的排列组合方式进行类案检索。关键词存在近义词、同义词的情况下,亦应当按照上述组合方式进行检索,避免因学术术语、语言表述差异导致的疏漏。关键词存在多义或歧义的情况下,需要在检索中予以排除。具体步骤如图2。
2.相似度排序。通过关键词的不同组合搜索到相关案例后,尤其在检索到案例较多的情况下,需要对类案相似度进行排序筛选。对于关键事实、法律适用、争议焦点、裁判规则均一致或相似的,进入类比匹配阶段;对于关键事实、法律适用、争议焦点、裁判规则均不同的,排除适用。
(三)类案裁判统一的类比匹配:“类似案件”演绎类比论证
类案的类比匹配目的在于对已通过相似度排序的在先案件进行精准识别,选出对在审案件具有参照力、可借鉴作用的类似案件。类比匹配方法包括:要素式判断、反向排除、支持性案例的选择等。
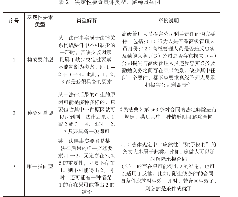
1.要素式判断。即是以在先案例、在审案件中的法律事实、法律适用、争议焦点作为要素,区分决定性要素和非决定性要素。决定性要素是指该要素与裁判规则的法律后果直接相关,通过决定性要素的相同与否判断是否为类案。决定性要素相同则为类似案件,决定性要素不同则非类似案件。决定性要素可分为以下三类:(1)构成要件型,是指某要素属于法律关系构成的必要要件,缺少该要素属于缺少决定性要素,则非类似案件;(2)种类列举型,是指多个要素均可达到同一法律后果,则只要具备其中一个要素,即为类似案件;(3)唯一指向型,是指某要素是指向法律后果的唯一要素,缺少该要素,则非类似案件。决定性要素具体类型、解释及相关举例见表2:
即是指根据案件事实的区别和法律适用的区别来否定在先案例的适用,包括以下三类排除方式:(1)唯一要素的区别,是指唯一、必然法律事实、法律适用要素不一致,则非类似案件;(2)案件事实的区别,是指案由不同、关键事实在案件中发挥作用的不同等情形,导致案件事实的不同,则非类似案件;(3)法律适用的区别,是指关键事实与法律后果之间因果关系不同,则非类似案件。
3.支持性案例。是指与在审案件非类似案件的在先案例,不可作为裁判依据,但可对在审案件提供参考。在无类案案件的情况下,法官可参考支持性案例。
(四)类案裁判统一的筛选论证:案例指导的层级选择
当通过类比匹配后发现两个以上可用案例在裁判规则、裁判结果等方面存在差异时,法官通过认证层级、法院级别、地域、发布时间等对在先案例进行筛选,最终得出应当参照、参考的在先案例。认证层级可按照下列顺序排序:(1)最高人民法院发布的指导性案例;(2)最高人民法院发布的公报案例、典型案例;(3)各高级人民法院发布的参阅案例;(4)上级法院发布的典型案例;(5)本院发布的典型案例。
当可用案例均不属于上述案件类型时,则应当按照下列顺序予以筛选确定:(1)当两个以上在先案例在发布法院级别有差异时,上级法院作出的在先案例优于下级法院作出的在先案例。(2)当两个以上在先案例发布时间有先后顺序时,在后作出的在先案例优于此前作出的在先案例。(3)当两个以上在先案例发布地域不同时,本省、本地的在先案例优于其他地区作出的在先案例,其中应以本院发布的案例为必要参考。
(五)类案裁判统一的援引论证:“类似案件同样判决”的实现
该环节解决的是在确定可用在先案例的基础上,如何对其进行援引、借鉴的问题。援引的方式具体包括显性援引和隐性援引两种方式。显性援引,是指对在先案例的参照在裁判文书中明确体现。显性援引时,在裁判文书中应按照“审理法院+作出日期+案号+当事人+案由”的格式表述,并说明选择参照该在先案例的理由。现阶段,并无明确规定要求指导性案例必须显性援引。因此,现不宜要求指导性案例必须显性援引。对于其他典型案例、裁判指引等,亦无规定要求必须显性援引。
隐性援引,是指以在先案例的裁判规则等作为在审案件的说理论证,但对在先案例在裁判文书中不作明确体现。在审案件对在先案例、各类法律适用意见进行援引参考时,应当在裁判文书中加强说理。对于指导性案例,虽然法官的裁判结果参照了指导性案例,指导性案例亦对案件结果产生了事实上的约束力,但并未在判决中以显性方式表达,亦无不可。但值得一提的是,因无明确规定指导性案例必须或应当显性援引,法官会经常使用隐性援引的方式。“根据相关的调研报告,针对最高人民法院工作的前15批77个指导性案例,在549例应用案例中,隐性援引共涉及351例,可见隐性援引占大多数。”法官“应当参照”指导性案例并不必然要求显性援引,因此即使法官进行隐性援引,只要其裁判规则与指导性案例的裁判要旨、观点保持一致,亦无不可。
四、类案裁判规范化的机制依托:“预防—识别—发现—决策—反馈—纠正全流程机制”的构建
当前我国司法机关尚未针对类案裁判规范化、标准化出具相关规范性文件,类案裁判规范化、标准化缺乏机制和规范依据。本文从最高人民法院《五五改革纲要(2019—2023)》关于类案裁判改革的精神出发,结合我国现有关于专业化审判、类案检索、院庭长监督、专业法官会议、审判委员会等程序机制,并考察司法实践中涉及类案裁判问题的案件可能经历的程序(如图5),课题组提出了以一条以规范审判权运行为主线的“预防—识别—发现—决策—反馈—纠正”全流程类案裁判规范机制,从程序上保障“类案同判”的目标实现。
(一)前端预防机制
类案异判的前端预防机制旨在通过设立专门法院或专门审判机构,实行专业化审判、召开各种会议统一裁判尺度以及立案前端初步标记类案机制,为可能出现的类案进行前端筛选。
1.集中管辖。通过集中管辖,实施专业化审判是减少类案不同判现象的必由之路,通过设立专门法院或专门审判机构系实施专业审判的组织保障。集中管辖的优势即在于集中管辖特定案由产生类案聚集效应,内在驱动专门法院、专门审判机构形成类案审判管理机制,大幅缩短审判人员类案审判的经验积累年限。
2.专业化审判。传统的基层、中级以及高级人民法院在根据案件性质设置的已有审判庭室基础上进一步设立专业化审判团队、审判小组,提升专业化审判水平,增加类案同判的概率。故从广义上讲,普通法院的专业化审判团队模式亦是集中管辖的一种,将类案集中于特定团队、特定人员审理,亦能起到从前端收束集中类案的作用。
3.立案标记。案件从立案时起即应开始识别和发现类案的初步工作。由立案庭进行的是形式审查识别工作,通过查询关联案件等方式,予以识别、标注类案,为审判庭起到提示作用,减少审判庭法官全面检索的工作负担。立案庭标记类案应通过人工识别和智能识别的双层识别标记模式进行,即首先由立案工作人员在立案审查时凭借相关工作经验予以识别标记,将类案初步识别作为立案审查的工作内容之一予以明确化。然后通过将案件信息录入法院案件系统后通过已有数据库智能识别,智能检索是否与本案或其他法院在当事人、案由、必要法律事实、适用法律等方面存在关联,如有即应当予以标记。在案件移转过程中予以特别提示,以使审判庭庭长、主审法官提前了解,准备下一步的类案识别工作。
4.会议研究。通过法院工作会、辖区座谈会等内部会议以及类案研讨会等外部会议方式,形成类案裁判共识,减少法律适用分歧。
(二)类案强制检索机制
1.启动标准。类案强制检索机制启动程序的标准可以分为实质要件和形式要件。(1)实质要件:法律适用争议或具有“类案不同判”可能。由于类案检索的主体是合议庭或独任法官,故“存在法律适用争议”应以合议庭出现争议或独任法官在案件审理中发现或认为存在争议为考量范围。一般认为,对于仅在事实认定方面存在争议的案件不具有通过类案检索机制避免“类案不同判”的必要性,但有的时候事实问题与法律问题并非截然分明,看似法律适用的问题其实是事实认定问题,或者解决事实认定问题的同时就会解决法律适用问题,此时检索类案仍然对准确认定待决案件有意义。法律适用有争议未必具有“类案不同判”可能,可能只是合议庭内部有争议。法律适用没有争议未必不会出现类案不同判现象,如刑事审判中的量刑尺度问题。疑难案件包括法律规定不明确或有缺漏、法律规定存在冲突、价值选择有争议的案件。这基本与本文论述的需要启动类案检索的案件相当。(2)形式要件。专业法官会议制度一般要求上会案件必须制作类案检索报告,故案件需要提交专业法官会议讨论是强制启动类案检索的形式要件。(3)具体情形。关于强制检索具体情形在上文中已经予以列明,在此不再赘述。
2.启动主体。(1)法官。法官是类案强制检索的首要启动主体和责任主体,主审法官直接面对案件,掌握案件一手信息,具备其他主体不具备的信息优势,故当案件属于上述强制检索情形的情况下,应当进行类案检索,否则将承担相应责任。(2)院长、庭长。院庭长监督指导重大案件,是法律赋予院庭长的重要职责。在保障法官、合议庭依法独立审判的基础上,加强院庭长对重大案件的监督指导,是在尊重司法规律和客观现实之间的一种相对合理选择。加强院庭长的审判监督职责,是从内部监督的角度促进类案裁判规范化的重要内容。即使不对院庭长监督的“四类案件”进行扩张,院庭长依照《最高人民法院关于完善人民法院司法责任制的若干意见》,即有权对所有存在“类案不同判”可能的案件进行监督。院庭长可以监督存在“类案不同判”可能、应当启动类案检索的所有案件。院庭长审判监督是连接独任法官、合议庭与专业法官会议或审判委员会的纽带,接收或主动发现存在类案不同判风险的案件,要求独任法官或合议庭启动类案强制检索,将检索后认为有必要的案件提交专业法官会议或审判委员会,主持专业法官会议或审判委员会。(3)当事人。当事人主动提交类案或者类案检索报告的,法官应当对此予以审查,审查其承办案件与当事人提交案件是否属于类案。如果初步认为构成类案,则需要法官启动类案检索机制。需要注意的是,此种情况下类案检索的启动主体仍是法官,但当事人属于类案检索的间接启动主体。
(三)类案分歧解决机制
目前关于类案裁判分歧法院从程序上应当如何处理并无相应的规范性意见予以指导,2019年颁布的《最高人民法院关于建立法律适用分歧解决机制的实施办法》仅是对法律适用分歧进行了程序上的规定,但类案裁判分歧不仅限于法律适用分歧,且该规定对于基层、中级人民法院关于法律适用分歧该如何处理的问题并未明确规定,故较为笼统。课题组参照该实施办法的精神,结合类案裁判分歧的特点,提出了类案裁判分歧解决的具体处理流程机制。
1.类案分流处理流程。进行类案强制检索后存在下列两种结果:(1)所检索出的类案的裁判标准相对统一,基本不存在争议,处理思路基本一致;(2)检索出的类案存在多个裁判规则,裁判依据和裁判标准并不一致。当出现上述结果后,合议庭进行案件评议时,主审法官应对拟裁判结果以及类案检索报告的内容进行说明,并根据合议结果,进行程序分流处理:合议庭将拟作出的裁判结果与甄选出来的适当类案的裁判尺度进行比对,如能得出一致结论,则可以根据合议庭的结果对待决案件作出裁决,无须进一步上会研究。如果合议庭认为案件存在类案甄选有难度、类案裁判尺度差异较大、案件类型新颖等应当进一步讨论的因素时,则视情况持类案检索报告将案件报告庭长,提交庭专业法官会议进行研究,在必要的情况下,提交院专业法官会议或审判委员会进行更进一步研究讨论。
2.多级会议研究机制。类案裁判分歧的解决,需要借助院庭长监督机制、院专业法官会议制度及审判委员会的审判监督来实现。除了拟作出的裁判结果与本院同类生效案件裁判尺度一致的,可以由合议庭自主决定外,其他形成新的裁判尺度或改变原有生效案件裁判尺度或属于无法确定检索结果的新类型案件的,都需要通过院庭长提起,在院专业法官会议或审判委员会讨论研究。具体程序流程可设置如下:(1)拟作出的裁判结果将与本院同类生效案件裁判尺度有明显差异或有冲突的,应当报告庭长。(2)由庭长决定,按照程序提交庭专业法官会议研究;庭法官会议意见可供合议庭参考,即使庭专业法官会议认为该案与类案不同,可以作出与类案不同的裁判,合议庭亦可向庭长申请提交院专业法官会议进一步研究,庭长亦可主动提交院专业法官会议研究。(3)院专业法官会议讨论后,合议庭如果同意专业法官会议的意见,应当将其转化为合议庭复议意见并作为最终裁判结论。如果合议庭不同意专业法官会议的结论,合议庭或庭长认为案件需要提交审判委员会讨论决定的,由合议庭或庭长提出申请,层报院长批准;合议庭或庭长未提出申请,院长或主管副院长认为有必要的,可以提请审判委员会讨论决定。(4)审判委员会可以对下列情形作出决定:第一,没有同类生效案件,拟作出的裁判结果将形成新的裁判参考标准的;第二,无法形成确定检索结果的;第三,审判委员会研究认为该案虽存在类案冲突,但上级机关已有明确指导意见的。
3.请示汇报流程。当院审判委员会就类案冲突亦达不成一致意见的应向上级法院请示汇报,具体情形如下:(1)该案与全市法院、全省法院、最高人民法院同类生效案件裁判尺度存在明显差异或存在冲突的,应当上报上级法院,由上级法院作出指导;(2)上级法院如仍无法达成一致意见,可继续层报请示;(3)如拟作出判决结果与最高人民法院生效裁判确定的法律适用原则或标准存在分歧的,或在类案检索过程中发现最高人民法院的类案之间存在法律适用分歧的,则应当依照《最高人民法院关于建立法律适用分歧解决机制实施办法》,层报至高级人民法院,由高级人民法院向最高人民法院审管办提出法律适用分歧解决申请。
(四)类案评查监督机制
当前法官主动进行类案检索主动性不高的原因除法官检索能力有待提高以及相关信息化技术辅助不够之外,重要的原因就是缺乏有效的内部约束机制,故有必要将类案裁判评查作为案件评查的常规项目,同时设立专门的类案专项评查。
1.类案专项评查。类案专项评查包括以下内容:(1)类案检索情况。对强制启动类案检索机制的案件,主审法官是否进行了类案检索。(2)在实体上,是否存在严重类案不同判或适用法律错误的情形。(3)案件出现实体错误或瑕疵时,应评查在程序上,主审法官进行类案检索后,是否根据检索结果进行了相应分类处理。
2.类案评查结果。(1)重大差错。案件因适用法律错误而被改判、发回重审,经评查,发现主审法官应当启动类案检索却未启动;应当提请院庭长监督却未提请;应当提交专业法官会议却未提交;应当提交审判委员会却未提交,则构成重大差错。(2)差错。案件因裁判尺度偏差而被改判、发回重审,经评查,发现案件的裁判结果与本院或上级法院在先类案统一观点不同,造成类案不同判,主审法官应当启动类案检索却未启动;应当提请院庭长监督却未提请;应当提交专业法官会议却未提交;应当提交审判委员会却未提交,则构成差错。(3)瑕疵。案件经类案检索,依然出现“类案不同判”,则应具体评查不采纳在先类案统一观点的裁判理由是否充分。若裁判理由充分,则不认为是差错案件;若未对统一在先类案的排除适用进行适当说理,则属于瑕疵。
(五)成果转化共享机制
1.类案检索报告公开机制。类案检索报告是大数据智能筛选和法官人工分析的有机结合,其对于后续类案审理具有重要参考作用。类案检索报告毕竟只是在一起案件审判过程中形成的文献,要将这种借鉴价值充分发挥出来,必须解决类案检索报告两方面的特质问题:一是保密性,二是具体性。故有必要对拟公开的类案检索报告进行脱密处理,进行一定的提炼与调整,转化为对类案的调研报告,使之更适合公布。关于公开的具体程序,首先,院庭长或专业法官会议可以决定类案检索报告的公开。院庭长在行使类案裁判监督权过程中,或者专业法官会议研究讨论类案后,认为待决案件的审理可能对类案审理具有指引意义,类案检索报告对后案裁判具有借鉴价值,应当进行公开的,可以决定公开报告。其次,法官也可以主动提请公开检索报告。如果院庭长或法官会议决定进行公开,则由法官会议或主审法官(及其审判团队)对检索报告进行提炼;如果法官主动提请公开,则由法官或其审判团队对检索报告进行提炼。专业法官会议或者审判委员会为充分发挥树立裁判规则的作用,可将检索报告及抽象出的裁判规则提交专业法官会议讨论,必要时报请院长提交审判委员会研究。经审判委员会讨论通过的类案检索报告或类案裁判规则可在辖区范围内予以发布,并逐级上报至高级人民法院备案。无法形成统一意见的,应当整理上报至上一级法院统一法律适用责任部门予以解决,经上一级法院研讨出结论后,再参考上述路径进行规则的公示,在此基础上建立类案检索报告数据库。
2.典型案例、审判指引形成机制。典型案例、审判指引等对于统一裁判尺度具有重要作用。本文建议以人工智能平台为依托,打造专门的典型案例公布平台,在平台上统一公示筛选的典型案例。审判指引系对类案的审理方法和裁判思路的梳理总结,对于争议问题,列明了实践中的不同观点及作者的倾向性意见供参考。本文建议各级人民法院均对于自身审理案件进行典型案例、审判指引的定期筛选总结,并予以公开,形成常态化机制。
五、类案裁判的大数据与人工智能辅助:全国法院类案大数据统一平台的构建
本文从司法大数据应用法理冲突与价值平衡的基础分析出发,梳理了现有法律大数据平台在类案裁判方面的功能设计与实现,从司法实践角度,按照数据的“采集与认知—统计与分析—整合与规范—共享与应用”的思维进路从数据的发现与提示、数据的检索与推送、数据的筛选与复用、数据的开放与共享角度探讨大数据与人工智能辅助系统在类案裁判中的作用及改进方向,并以此为基础提出了建立全国法院类案大数据统一平台的构想。
(一)理想类案大数据平台的要素
本文从审判人员的使用需求和期待角度出发,认为理想的类案裁判大数据平台应当包含以下要素:第一,为全国性的统一平台,且具有全国统一的数据应用标准。第二,积累充分及时的数据,包含基础文书、法律法规、会议纪要等基础数据;引用、标注、评价、分享等使用痕迹数据;类案检索报告、司法数据统计等成果数据。第三,具有完善的检索推送技术,明晰标签、精准匹配。第四,明确的数据筛选标准和有效的数据筛选认证体系。第五,多维度的互动评价分享体系,充分共享裁判者的使用成果。
(二)建立全国法院类案大数据统一平台
1.平台建设主体。本文认为,平台应在各地方法院先行先试的基础上,最终由最高人民法院审判管理部门作为牵头部门负责搭建,最高人民法院研究室、技术部门等配合完成具体搭建。平台日常数据更新、维护主体为平台运营服务商。最高人民法院及地方各级人民法院、各专门人民法院可指定专门部门作为平台建设参与主体。
2.平台功能。平台应当具备的功能包含以下方面:(1)发现与评注:及时搜集、汇总、更新、提供法律法规、行政规章等裁判规则、各类在先案例、类案检索报告、论文等各类数据,并标注关键信息。(2)检索与推送:平台使用者可通过多种方式检索前款所列信息,并获得最具匹配度的信息推荐。(3)筛选与认证:对搜索的数据信息进行自动筛选,并可通过评价进行认证。(4)复用与反馈:实现类案检索报告的再利用,其他使用者可直接检索获取类案检索报告;平台亦可反馈各类数据,并提供数据统计报告。(5)共享与开放:实现最广范围的资源共享,并邀请专家学者对规范类数据进行评注。
(三)类案网络评注认证机制
全国法院类案大数据统一平台更新完善的主体不应仅局限于技术人员和法官群体,而应充分发挥群体效能,专家学者、律师、当事人、社会公众均可参与到类案大数据统一平台的更新完善中。
1.类案评注机制。类案大数据统一平台的受众系所有社会公众,应当吸纳其参与平台的建设中去,其建设机制即为评注机制。(1)已有论文评注。目前,学界对于案例尤其是指导案例评注的热情不减。在中国知网中以指导案例等案例评论作为主题的相关论文大量存在,其他一些论文从内容上亦涉及相关案例的评析,故有必要在类案大数据统一平台与中国知网等期刊电子平台有效融合的基础上,提供类案论文评注链接,供使用者参考。事实上,此类链接目前已经普遍存在。但区别在于,类案大数据统一平台不能仅限于提供链接,而是应进一步对相关论文予以识别,结合论文中相关评论对类案加以智能化分析。(2)个人主动评注。个人主动评注是指应用平台主动在类案中设置评论功能,所有人包括当事人、律师、专家等均可对其进行评注,评注内容应包括:是否还有其他类案;该案处理结果是否与其他类案不同;该案处理结果与其他类案、相关法律、学理是否存在冲突。(3)评注筛选分析。应用平台应当对评注的有效性加以自动筛选,对于无效信息,如纯属于情绪性评价等评注应予以自动删除,对于有效评注应予以公开,并进一步进入类案认证环节。
2.类案认证机制。对于类案中的典型案例的认证目前仅限于法院内部系统,如最高院指导案例、公报案例、典型案例,各高院的参阅案例,相关案例收集的全面性取决于各法院是否将所有典型案例均予以报送,故其来源上具有一定的局限性。类案网络认证机制属于典型案例的另一条上升通道。相关有权机关可以在类案大数据统一平台主动搜索相关类案加以审查认证,亦可对于有效评注较多的案件进一步加以审查认证,从参照性强弱的角度予以星级标注,如具备指导案例、公报案例、参阅案例的标准,亦可纳入相关案例的选评范围。当类案中的某些案例被有权机关认证后,其参照的效力就高于未被认证的案件,由此对于裁判尺度的统一具有重要促进作用。
结语
大数据时代的发展,带来了社会经济的迅速前进,也对司法实践提出了更高的要求,大众对司法公正的期待更要求我们不断实现和完善“类似案件相同判决”。本文力求探索出一套切实可行的运行机制,从审判管理、规范指引、技术辅助、权力运行等方面解答上述问题,将司法实践与诉讼法理论、标准化理论深入结合,填补关于类案裁判规范化、法院管理、司法标准化研究的部分空白,提升司法能力,促进学科建设与实践发展。本文通过对类案裁判规范化、标准化的全路径、体系化分析,形成相应机制、规范、细则和任务分解,力求不断推进法律适用统一的进步,以期为“类似案件相同判决”的“可视化、可预判、可预期、可预防”提供帮助。
来源:《中国应用法学》2021年第3期
作者简介:
课题主持人安凤德,北京市第三中级人民法院院长。
课题指导人:薛强、宋洪印、侯军。
课题执笔人:蒙瑞、刘茜倩、唐大利、王硕、郑浩、孙森森。
本文为2019年度最高人民法院司法研究重大课题“类案裁判规范化、标准化建设研究”的阶段性成果。
THE END
更多内容欢迎关注
尚权刑辩
尚权 · 北京总所
地址:北京市东城区北三环东路36号环球贸易中心B座1703室
电话:010-58256011
传真:010-58256077
邮编:100013
尚权 · 深圳分所
地址:广东省深圳市福田区梅林三村5-6栋裙楼一层101室
电话:0755-83188081
传真:0755-83188691
邮编:518040
尚权 · 厦门分所
地址:厦门市思明区湖滨南路609号夏商置业19楼
电话:0592-8216668
值班:18805920319
邮编:361001
尚权 · 合肥分所
地址:合肥市政务区潜山路188号蔚蓝商务港F座2006室
电话:0551-68998220
邮编:230000
尚权 · 西宁分所
地址:西宁市城西区五四西路66号五矿云金贸中心B座12层
电话:0971-6115557
邮编:810001



图集



